當前位置:產品中心 > 乙二醇用流量計 > 乙二醇用流量計
| 型 號: | LWGY |
| 品 牌: | 多欽儀表 |
| 所屬分類: | 乙二醇用流量計 |
| 所 在 地: | 上海 |
| 更新日期: | 2017.07.24 12:06:03 |
乙二醇用流量計,DN0.5-300,因為有機溶劑不導電,多使用渦輪流量計或者機械式金屬浮子流量計來測量。
?
??乙二醇(ethylene glycol)又名“甘醇”、“1,2-亞乙基二醇”,簡稱EG。化學式為(CH2OH)2,是最簡單的二元醇。乙二醇是無色無臭、有甜味液體,對動物有毒性。乙二醇能與水、丙酮互溶,但在醚類中溶解度較小。用作溶劑、防凍劑以及合成滌綸的原料。乙二醇的高聚物聚乙二醇(PEG)是一種相轉移催化劑,也用于細胞融合。
??可以測量的乙二醇流量計有:金屬浮子流量計、渦輪流量計和渦街流量計。這里介紹乙二醇用渦輪流量計。
??乙二醇用流量計,不是一口價產品,規格、性能、口徑、配置不同,價格也就不同,需要根據實際工況要求選型報價。
?
??乙二醇用流量計~渦輪流量計
★?使用介質:潔凈的液體
★?使用要求:介質流體潔凈、無雜質;最高壓力可以做到35MPa
★?優勢:常用于小口徑管道DN2-50;脈沖輸出型常用于定量加料、定量灌裝以及進入PLC 系統;精度0.2、0.5可選;體積小巧輕便,維護方便;性能穩定。


?乙二醇用流量計?技術參數:
? ? ?★?測量范圍:0.01m3/h~1800m3/h
? ? ?★?口徑: DN0.5 mm~300mm
? ? ?★?最高工作壓力: 可達35MPa
? ? ?★?精度等級: 0.2 ?0.5 ?1.0級
? ? ?★?環境溫度 -20℃~55℃;
? ? ?★?相對溫度:5%~95%
? ? ★?被測介質溫度:-20℃~120℃, 最高可達160℃
? ? ★大氣壓力:86Kpa~106Kpa
? ? ★防爆等級:ibⅡBT4
? ? ★信號傳輸距離:傳感器至顯示器的距離可達1000m
?
?
??保證精度測量范圍:
?
? ? ? ? ? ? ? ? ??
???選型說明
?

?
?

?
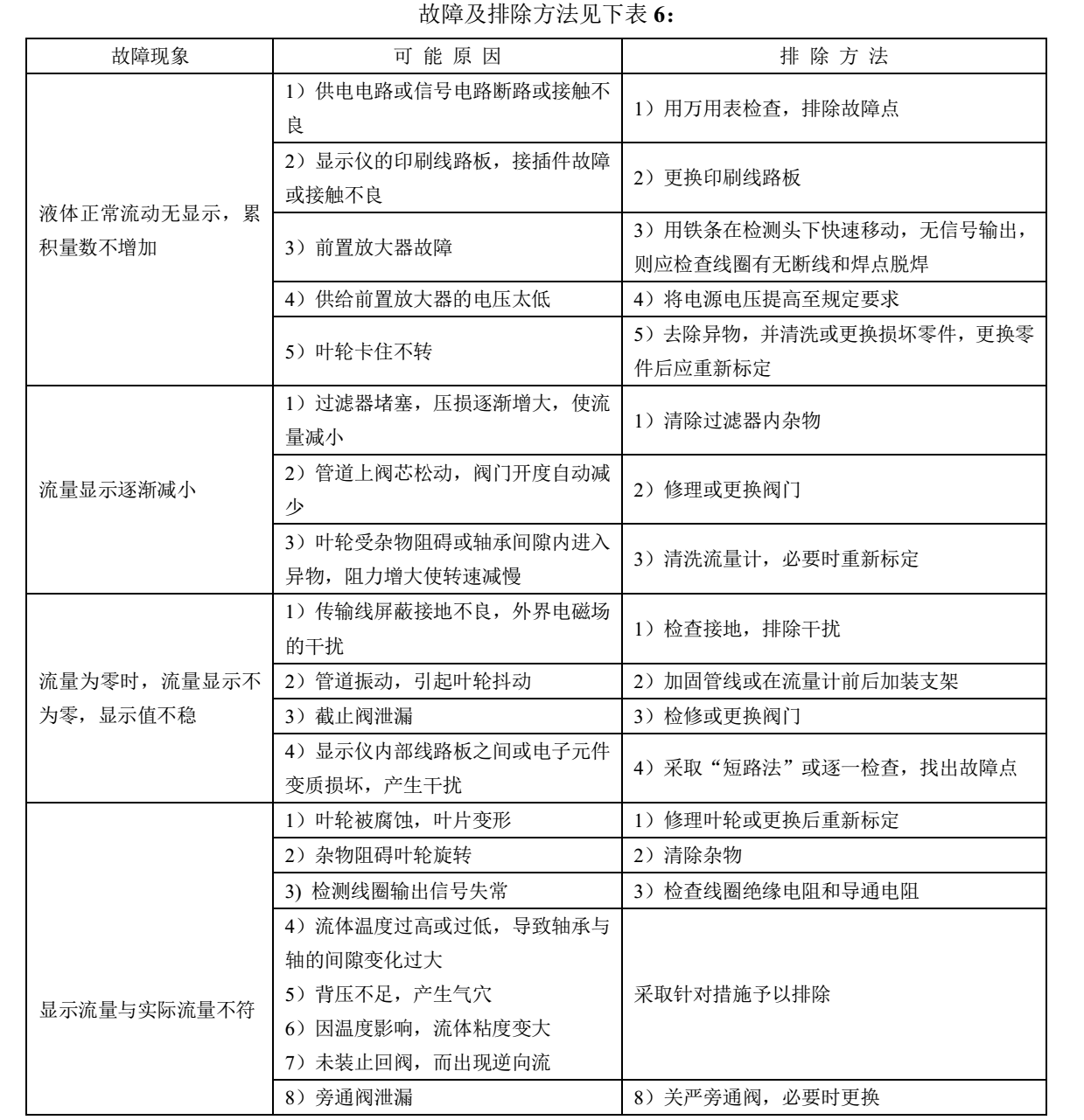
???故障以及排除方式:
?


?
?
??渦輪流量計樣品實際拍攝:


? ? ? ? ? ? ? ? ? ? ? ? ? ? ? ? ? ? ? ? (渦輪流量傳感器不同規格不同連接方式)

? ? ? ? ? ? ? ? ? ? ? ? ? ? ? ? ? ? ? ? ? ? ? ? (配套使用放大器,脈沖輸出)

? ? ? ? ? ? ? ? ? ? ? ? ? ? ? ? ? ? ? ? ? ? ? ? ? ? ? (全四氟材質)

? ? ? ? ? ? ? ? ? ? ? ? ? ? ? ? ? ? ? ? ? ? ? ? ? ? ?(DN2mm 渦輪流量計)

? ? ? ? ? ? ? ? ? ? ? ? ? ? ? ? ? ? ? ? ? ? ? ? ? ?(全四氟材質 法蘭連接)

? ? ? ? ? ? ? ? ? ? ? ? ? ? ? ? ? ? ? ? ? (304不銹鋼 ? 法蘭連接)
?
?
??乙二醇用流量計~機械式流量計
★??用途:常用來測量水、液氨、酒精、甲醇、乙醇等一般液體;空氣、氮氣、氧氣等一般氣體;不能測量粘度較高的介質;
★?缺點:受到安裝方式影響,最經濟型安裝方式:垂直安裝下進上出型,也可水平安裝。
★??性能:有就地指示、電遠傳、限位開關報警、耐腐蝕、夾套型、阻尼型和防爆等品種;
★?安裝方式:法蘭、螺紋、卡裝。
?

機械式金屬浮子流量計眾多規格,參考:http://www.hbchenyuanhg.com/chanpin/index/23
?
?
?
?
??售后與質保 ??
?
多欽儀表(上海)有限公司供應的所有產品:
所有產品質保2年;
免費提供電話咨詢、指導安裝調試等服務;
協商上門指導安裝、調試等事宜,只收取合理的差旅費用;
量大可以免費上門指導安裝、調試;
服務宗旨:不管產品使用多長時間,只要您找到我們,我們都會為您解決所有問題,直到滿意為止。相信我們從事流量計行業10多年的實踐經驗能為你帶來滿意的服務。
?
?